在全球农业绿色转型背景下,如何减少化学氮肥依赖、提升作物氮素获取效率,已成为作物遗传改良领域的重要方向。豆科植物与根瘤菌形成的共生固氮体系,是自然界最高效的生物固氮模式之一,围绕这一体系的形成机制、细胞调控过程及演化基础,长期以来一直是生命科学研究的重要课题。
然而,根瘤的形成并非均一化进程,而是由多种细胞类型在时空维度上精密协同完成的发育事件。传统群体水平测序技术虽然推动了人们对共生固氮机制的认识,但由于其获得的是组织平均信号,难以分辨不同细胞类型之间的功能差异与动态变化,因此也在一定程度上限制了对根瘤发育、细胞命运转变及固氮建立过程的深入解析。
近日,崖州湾国家实验室杨维才院士和王海峰教授受邀在生物学权威期刊《Genome Biology》发表题为《Advances in single-cell and spatial omics for studying symbiotic nitrogen fixation: comparative cellular and evolutionary perspectives》的前瞻性综述。该文系统总结了单细胞组学和空间组学技术在模式豆科植物共生固氮研究中的进展,并提出基于单细胞比较转录组的分析框架,旨在从细胞分辨率精细解析根瘤共生固氮的调控网络,为攻克这一百年科学难题提供新的研究视角与技术路径。

破解“黑匣子”:单细胞技术重塑根瘤研究新范式
根瘤形成涉及共生信号识别、细胞分化、器官发生和代谢调控等多个过程,不同细胞类型在其中承担着不同功能。传统测序方法由于缺乏细胞尺度分辨率,难以精准描绘固氮相关基因的表达动态。该综述指出,单细胞转录组学与空间转录组学的迅猛发展,正在改变这一局面。这些技术不仅能够识别根瘤内部复杂的细胞类型组成,还能够结合空间位置信息,解析根瘤菌侵染、根瘤器官建成及固氮代谢维持过程中的细胞动态,为理解根瘤异质性提供了新的技术基础。
核心创新:构建比较细胞学视角下的固氮调控网络
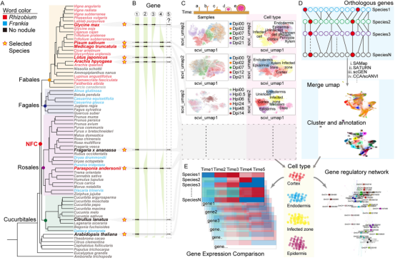
该综述的核心亮点之一在于提出了一个跨物种单细胞比较转录组分析框架。研究团队整合了蒺藜苜蓿、百脉根、大豆等模式豆科植物已发表的单细胞数据,进一步提出将豌豆、山黄麻等进化关键物种纳入分析体系,以构建系统性的细胞演化图谱。通过比较豆科与非豆科植物在单细胞分辨率下的转录特征,研究人员可在细胞水平追踪共生固氮性状的演化轨迹,识别核心调控模块的保守性与特异性。这一“从进化视角解析单细胞”的新范式,不仅为理解“为何大多数植物无法结瘤固氮”提供了重要线索,也为未来在玉米、水稻等主要非豆科作物中重构共生固氮能力,绘制出一份精细的细胞级别蓝图和关键基因靶点清单。

图1 共生固氮进化的细胞蓝图:基于比较单细胞转录组学的分析框架
未来展望:从单细胞图谱走向作物固氮设计
文章进一步指出,根瘤研究正从传统的组织水平分析迈向单细胞精度解析阶段。单细胞与空间组学的结合,不仅有助于追溯固氮性状在演化中的起源与变化,也能够在细胞层面揭示根瘤发育轨迹及其关键调控节点,为未来作物固氮能力的设计与优化提供关键理论支撑和数据基础。
随着单细胞多组学技术成本的持续下降和计算方法的不断进步,未来有望构建涵盖更多物种的高精度“固氮细胞百科全书”。结合合成生物学与基因编辑手段,这些从单细胞维度获得的调控网络信息,将为高效固氮作物的智能设计提供切实可行的技术路径,助力农业绿色革命实现新一轮跃升。
作者介绍与项目支持
崖州湾国家实验室王海峰教授、杨维才研究员与南方科技大学翟继先研究员为本文共同通讯作者。崖州湾国家实验室石岩、刘慧茹为论文共同第一作者。本研究获得农业生物育种国家科技重大专项项目的资助。
来源:崖州湾国家实验室
会员注册
会员登录