
现任国际帕金森和运动障碍协会-亚太分会执行委员会委员、浙江大学医学院附属第二医院神经内科罗巍教授牵头组织,在神经系统疾病领域,首个由中国专家团队牵头制定的针对原发性脑钙化的国际专家共识「Primary Brain Calcification: An International Consensus on Nomenclature, Diagnosis, Evaluation, and Management」,近期在「国际帕金森和运动障碍协会」官方学术期刊 Movement Disorders 在线发表。
该原发性脑钙化(Primary Brain Calcification, 后文统称为 PBC)国际专家共识的制定发布,具有多个里程碑式的意义:
第一,这是该病自 1850 年首次被报道,至今 175 年来,首个汇聚了全球研究者经验和智慧的 PBC 国际专家共识,提供了统一规范化的框架,将推动该病的临床诊治和转化医学研究进入一个可量化、可对比、可循证的新时代;
第二,这是神经系统疾病领域,首个由中国专家团队牵头组织、制定并最终发表的针对具体疾病的国际专家共识,从首个致病基因的鉴定到首个国际专家共识的形成,体现了中国专家、学者们在该疾病相关领域的重要贡献和日益增长的国际影响力;
第三,共识的制定过程促成了一个紧密协作的 PBC 国际研究同盟的初步建立,各方期待在未来 5 至 10 年内,通过持续深入的全球化合作,最终攻克这一疾病。

图片图 1 2025 年 11 月 8 日,杭州,中国
为什么需要该国际专家共识?
PBC 临床症状异质性大(运动障碍症状、精神症状、认知障碍症状和其他症状)、影像学特征复杂多变、对症治疗效果差异性大、缺乏对因治疗手段。长期以来,PBC 缺乏统一的疾病命名、诊断标准、评估方式和疾病管理原则,国际多中心队列或个案报道的数据无法相互比较融合,使得该病的临床诊治进展长期停滞,无法给予患者及家庭更好的疾病管理服务。
2012 年刘静宇教授报道首个 PBC 致病基因,至今已有 7 个 PBC 致病基因(常染色体显性遗传:SLC20A2、PDGFRB、PDGFB 和 XPR1,常染色体隐性遗传:MYORG、JAM2 和 NAA60)被鉴定。对它们的致病机制研究,揭示了钙磷代谢异常和神经血管单元功能异常两大主要致病机制,熊志奇研究员和陈万金教授团队开发了基于反义寡核苷酸的靶向治疗手段,第一次使 PBC 的对因治疗成为可能。在这一过程中,中国专家学者们的贡献巨大。然而,临床实践中,因为缺乏疾病的统一规范化管理框架,要想真正实现精准医学的转化仍困难重重。这一时刻,国际专家共识的制定成为一个重要且迫切的需求。
现任国际帕金森和运动障碍协会-亚太分会执行委员会委员、浙江大学医学院附属第二医院神经内科罗巍教授,基于其团队长期对 PBC 的临床和基因鉴定研究及目前全球最大的 PBC 患者队列随访积累的经验,早在 2020 年就提出了制定 PBC 国际专家共识的想法,并获得了国际上两位 PBC 权威专家——德国吕贝克大学 Christine Klein 教授和法国鲁昂诺曼底大学 Gael Nicolas 教授的鼓励和支持。2023 年 4 月,罗巍教授团队牵头召集了来自全球 10 个不同国家(巴西、中国、法国、德国、意大利、日本、荷兰、瑞士、英国、美国)的 23 位 PBC 临床专家和研究者,组织、推进 PBC 国际专家共识的制定。
如何凝练出当下最权威可靠的共识?
一个疾病国际专家共识的制定,需要跨越不同语言、不同文化和不同医疗体系背景的差异,同时有针对性地去讨论当下关键、迫切和具有指导性价值的议题。为此,PBC 国际专家共识专家组被进一步细分为 6 个亚组,覆盖了疾病命名、诊断标准、影像学评估、临床评估、遗传检测和咨询、疾病管理。
在亚组组长的领导下,各亚组通过系统性文献回顾,凝练出相应的论述,并在线上会议进行讨论和修改,形成符合 Delphi 问卷方法的待投票论述,进行匿名投票。自 2023 年 9 月至 2025 年 6 月,经过共 10 轮线上会议、4 轮 Delphi 问卷方法投票,PBC 国际专家共识专家组对总共 61 条论述进行了投票,基于投票结果,整理出了迄今最完整、最广泛参与、最具权威性的 PBC 国际专家共识。
PBC 国际专家共识给我们带来什么?
新的疾病命名
自 1850 年首次被报道,至少有 35 种不同的疾病名称被用于描述该疾病,最常用的包括 Fahr 病(Fahr’s disease)、特发性基底节钙化(Idiopathic Basal Ganglia Calcification, IBGC)和原发性家族性脑钙化(Primary Familial Brain Calcification, PFBC)。疾病命名的紊乱,明显影响、扰乱了全球范围内对该疾病的统一认识、识别和管理。
疾病历史进程中,因为通讯和语言的隔阂,德国病理学家 Theodor Fahr 被「误认」为在 1930 年首次报道 PBC,并误以其姓氏命名了该病。通过德国吕贝克大学 Christine Klein 教授对 Fahr 医生报道原文的翻译和评述,我们了解到 Fahr 医生报道的患者更可能患有甲状旁腺功能减退。同时,法国学者 Delacour 也在更早的 1850 年报道了符合我们当下所关注的 PBC 诊断的病例,因此「Fahr 病」的疾病命名已不适合用以描述 PBC。
致病基因的鉴定和遗传因素的确认,使得 IBGC 中 「Idiopathic」 这一词的描述不再适用。同样,考虑散发患者和常染色体隐性遗传致病基因突变患者(无家族史)的报道,PFBC 中 「Familial」这一词不再适用。专家组也讨论了 「Primary」 一词的意义及是否有更好的替代,以及是否需要用更有针对性的 「Basal Ganglia Calcification」 来替代更宽泛的 「Brain Calcification」。综合考虑疾病命名与准确理解诊断、遗传因素的重要地位及临床实用性的关系,通过 Delphi 问卷方法,专家组最终达成共识,将该病命名为 「Primary Brain Calcification」。
新的诊断标准
虽然基底节钙化可以在头颅 CT 影像学检查中轻易地被发现,但是既往 PBC 病例报道中的诊断标准混杂多样,其诊断仍面临诸多问题:
1)如何与常见的生理性钙化进行区别;
2)临床实践中,如何在诸多伴有基底节钙化的疾病中,进行 PBC 最大范围的鉴别诊断;
3)确诊的金标准是什么;
4)能否建立一个高效且系统的诊断流程?
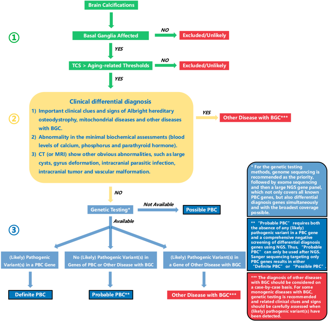
围绕上述问题,专家组充分考虑当下可及的影像学评估工具、临床遗传学检测方法和 PBC 遗传学研究进展,通过对 12 条 PBC 诊断标准相关的论述进行 Delphi 问卷方法投票,最终达成共识并整理出首个基于国际专家共识的 PBC 诊断标准及三步法诊断流程。主要包括:
1)确定基底节钙化是必要诊断条件,且通过 「 整体钙化分数(Total Calcification Score, TCS)」及其年龄相关阈值鉴别病理性脑钙化和生理性脑钙化;
2)临床角度通过症状和体征、最小化检验检测(至少包括血清钙、血清磷和甲状旁腺激素)和影像学检查(头颅 CT 或 MRI),鉴别其他伴有基底节钙化的疾病;
)推荐进行基因检测(推荐级别为:全基因组测序 > 全外显子组测序 > 最大范围覆盖 PBC 致病基因和其他需鉴别致病基因的 panel),根据是否进行了基因检测和基因检测的结果(检测到的变异用 ACMG-AMP 变异解读指南进行注释),将 PBC 的诊断等级分层为「可能的(possible)PBC」、「很可能的(probable)PBC」 和「明确的(definite)PBC」。
该新的 PBC 诊断标准的确立,不仅提供了全球统一的诊断框架和流程,其分层诊断等级充分考虑了基因检测及不同检测方法在全球不同地区的差异性,允许不同地区的临床医生仍可以在该诊断标准框架下,对 PBC 进行分层诊断并参与国际合作。

图 2 国际专家共识框架下的 PBC 诊断标准及流程
新的评估体系
专家组就 PBC 的影像学评估和临床评估展开了激烈的交流讨论。在影像学评估中,暂时以目前实用性更强的 TCS 为推荐评估方法,并建立了相关网站方便临床实践中使用(https://pbc-tcstool.github.io)。在临床评估中,专家组就 PBC 的症状谱系进行讨论,在 27 项所列症状中,选出 19 项(包括帕金森症、共济失调、认知障碍等)为 PBC 临床症状谱系,并推荐了相关评估量表。同时,专家组也认为,无论影像学评估还是临床评估,都需要探索更精准、更实用的评估方法,是未来 PBC 循证医学研究必要的工具。

图 3 PBC 的颅内钙化病灶及影像学评估体系
新的咨询和管理原则
作为一个单基因遗传性疾病,PBC 的遗传咨询和疾病管理缺乏统一的原则。在遗传咨询方面,专家组就产前或植入前诊断、症状前诊断等咨询问题给出了 6 条共识性原则。而在疾病管理方面,4 条共识性原则在鼓励对症治疗的同时,强调了非药物治疗和多学科管理的重要性。
PBC 从碎片化走向标准化的关键一步
当前,浙江大学医学院附属第二医院神经内科罗巍教授团队正领衔开展基于最新临床评估量表和多模态影像学分析的 PBC 相关研究及临床干预探索。首个 PBC 国际专家共识将推动全球研究者使用统一规范化的框架对 PBC 进行诊断、评估和管理,促进国际病例登记与多中心合作,加速疾病自然史研究、相关药物研发及临床随机对照试验设计,实现疾病的精准医疗。
专家简介

罗巍 教授 主任医师
浙大二院神经内科科室副主任
学术任职:
国际帕金森和运动障碍协会-亚太分会(MDS-AOS)执行委员会委员
中国医师协会神经内科医师分会帕金森病及运动障碍学组委员
中国医师协会神经调控专业委员会委员
浙江省医学会罕见病分会副主任委员
擅长:帕金森病及其他运动障碍疾病、神经系统遗传病的诊疗, DBS 的术前评估、术中定位及术后程控
诊治帕金森患者上万名,在国际上首次鉴定了家族性皮质肌阵挛性震颤癫痫致病基因 SAMD12 及原发性脑钙化致病基因 JAM2 和 NAA60
已主持国家自然科学基金面上及原创共 7 项
来源:微信公众号丁香园神经时间
会员注册
会员登录